
부동산 투기지역, 투기과열지구, 조정대상지역은 주택가격의 안정을 위하여 일부 지역을 규제하는 명칭으로 해당 지역에서 주택 거래시 금융 / 세제 / 전매제한 등 일반 지역과 달리 제약을 받는다.
규제지역에서의 제한 사항
- 금융 : 대출 관련 조건이 강화되어, LTV, DTI 등 대출이 나오는 금액이 제한
- 세제 : 세금관련해서도 종부세, 보유세 세부담 상향
- 청약 : 1순위 자격 요건 강화, 재당첨제한
- 전매제한 : 주택, 분양권 전매 제한
현재 우리나라에 현재 규제지역에 대해 알아보자. (6.30 국토교통부 보도자료에 따르면 지방 투기과열지구 해제 등 규제지역 조정이 일부 이루어졌다.)
아래는 호갱노노 어플을 통해서 규제지역을 확인한 것이다. 다만 22년도 최근 일부 투기과열지구와 조정대상지역이 해지가 된 지역이 있다. 아래 내용에서 확인이 가능하다.
노란색 - 조정대상 지역
주황색 - 투기과열지구
빨간색 - 투기지역(서울 일부, 세종)

이처럼 어느정도 규모가 있는 도시에만 규제가 걸린것을 알 수 있다. 다만 투기지역 / 투기과열지구 / 조정대상지역은 모두 국토교통부에서 관리하는 것이 아니다.
투기지역은 기획재정부 장관이 지정하는 지역으로 각 지역은 다른 정의로 되어 있지만 규제가 된다는 것은 크게 다르지 않고, 규제 정도로만 따지면 투기지역 >> 투기과열지구 >> 조정대상지역 순으로 규제 정도가 크다.
또한 모든 투기지역은 투기과열지구이며 조정대상지역이다.
1. 투기지역
투기지역의 지정 요건은 크게 3종류가 있는데, 특정 지역이 가격이 가파르게 상승하면 투기지역 지정이 될 수 있다는 것을 알 수 있다.
1. 직전월 가격상승률이 소비자 물가상승률의 1.3배 초과
2. 직전 2개월 평균 가격상승률이 전국평균주택가격상승률의 1.3배 초과
3. 직전 1년간 가격상승률이 직전 3년간 연평균전국주택가격 상승률 초과
3가지 요건 중 1번의 경우는 기본적으로 해당되야 하며, (1+2) 또는 (1+3)인 지역으로서 당해 지역의 부동산 가격 상승이 지속될 가능성이 있거나, 다른 지역으로 확산될 우려가 있다고 판단되는 경우에 지정된다.
기획재정부 장관이 부동산 가격 안정 심의 위원회의 심의를 거쳐 지정한다.
0) 현재 투기지역
- 서울특별시 : 강남구, 서초구, 송파구, 강동구, 용산구, 성동구, 노원구, 마포구, 양천구, 영등포구, 강서구, 종로구, 중구, 동대문구, 동작구
- 세종특별자치시 : 행정중심 복합도시
1) 대출
- 2주택 이상 보유세대는 주택신규 구입을 위한 주택담보대출 금지(LTV 0%)
- 1주택 세대는 주택신규구입을 위한 주택담보대출 원칙적 금지 / 일시적 1세대 2주택의 경우는 허용
- 투기지역 / 투기과열지구 내 아파트 신규 구입 시 전세대출 보증 제한(시가 3억 초과)
- LTV : 9억 이하 40%, 9억 초과 20%, 15억 초과 0%
- DTI : 40%
- DSR : 40%
2) 세제
- 주택 및 주택부속토지 양도시 실거래가로 과세. 기본세율 +10%중과
- 양도세 주택수 산정 시 농어촌주택 포함
- 취득세 중과대상 특례 배제
2. 투기과열지구
투기과열지구는 주택법에 의해 국토교통부장관이 주거정책심의위원회의 심의를 거쳐 투기과열지구를 지정하거나 해제할 수 있다.
추가로 투기과열지구에 주택을 매입할 경우 자금조달계획서 신고 의무화가 되어 있다.
0) 현재 투기과열지구
- 서울특별시 : 전지역 (일부 구는 투기지역이면서, 투기과열지구이다.)
- 인천광역시 : 연수구, 서구, 남동구 / 인천에 인프라가 좋은 지역인 송도가 연수구 안에 들어가 있다.
- 경기도 : 과천시, 광명시, 성남시(분당구, 수정구), 하남시, 수원시, 안양시, 안산시(단원구), 구리시, 군포시, 의왕시, 용인시(수지구, 기흥구), 화성시(동탄2신도시)
- 세종특별자치시 : 행정중심 복합도시(오송역 인근은 조정대상지역이며, 조치원읍 등 읍면 지역은 비규제 지역이다.)
1) 대출 (투기 지역과 동일)
- 2주택 이상 보유세대는 주택신규 구입을 위한 주택담보대출 금지(LTV 0%)
- 1주택 세대는 주택신규구입을 위한 주택담보대출 원칙적 금지 / 일시적 1세대 2주택의 경우는 허용
- 투기지역 / 투기과열지구 내 아파트 신규 구입 시 전세대출 보증 제한(시가 3억 초과)
- LTV : 9억 이하 40%, 9억 초과 20%, 15억 초과 0%
- DTI : 40%
- DSR : 40%
2) 청약
- 1순위 자격 요건 강화 : 청약 통장 가입 후 2년 경과 + 납입 횟수 24회 이상, 5년 내 당첨자가 세대에 속하지 않을 것, 세대주 일것, 2주택 소유 세대가 아닐 것(민영 청약)
- 1순위 청약일정 분리(해당지역, 기타) 민영 주택 일반공급 가점제 적용 확대(전용 85m^2 기준으로 가점제 비율 차이)
- 재당첨 제한 : 청약에 당첨이 되면 10년 동안 재당첨을 제한.
- 오피스텔 거주자 우선분양
- 9억 초과 주택 특별공급 제외
3) 전매제한 및 정비사업
- 주택, 분양권 전매제한 : 소유권이전등기시(최대 5년), 분양가 상한제 적용주택 전매제한 기간 강화
- 재건축 조합원 지위양도 제한(조합설립인가~소유권이전등기),
- 재개발 조합원 분양권 전매제한(관리처분계획인가 ~ 소유권이전등기)
- 정비사업 분양 재당첨 제한
3. 조정대상지역
조정대상지역도 투기과열지구와 마찬가지로 국토교통부장관이 주거정책심의위원회의 심의를 거쳐 조정대상지역으로 지정할 수 있다. 주택 가격 상승률이 물가상승률 2배를 뛰어넘거나, 주택 청약 경쟁률이 5:1 이상인 지역이 대상이 된다.
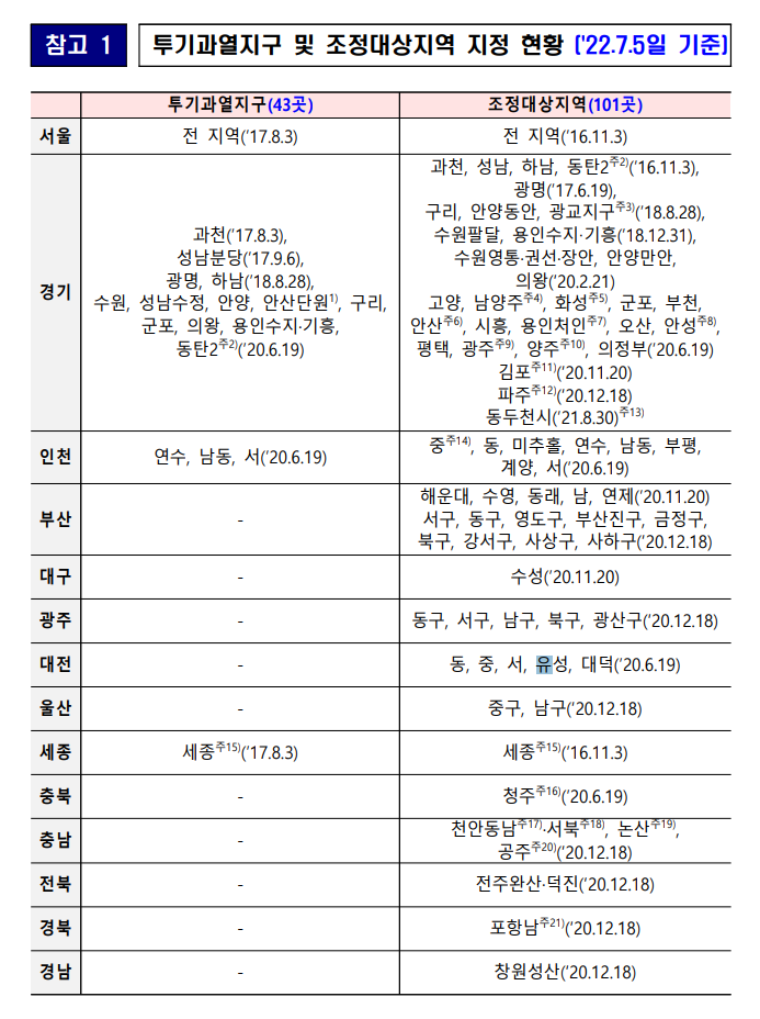
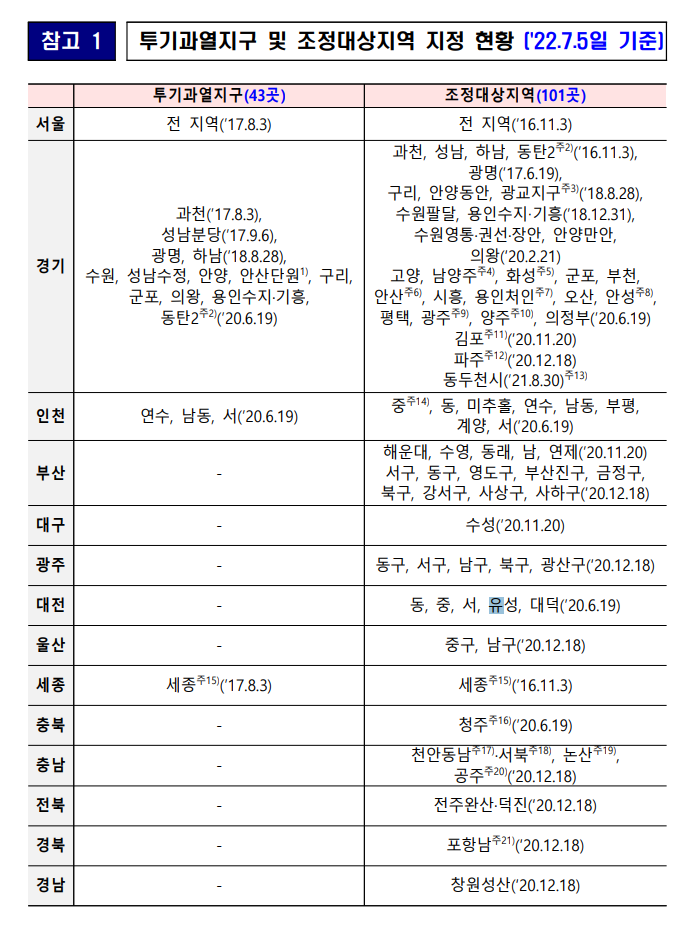
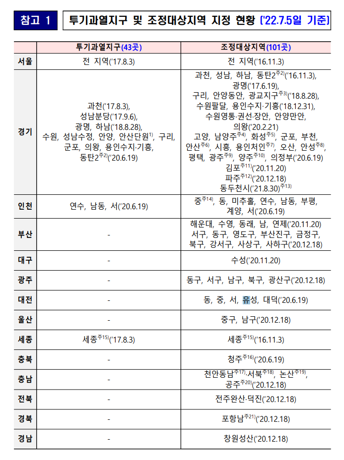
0) 현재 조정대상지역
- 서울시 전 지역, 경기 전 지역(일부 지역 제외, 아래 참고 부분에서 확인 가능)
- 인천시 전 지역(중구 제외)
- 대전시 전 지역
- 부산시 해운대구, 수영구, 동래구, 남구, 연제구, 서구, 동구, 영도구, 부산진구, 금정구, 북구, 강서구, 사상구, 사하구
- 대구시 수성구
- 광주시 동구, 서구, 남구, 북구, 광산구
- 울산시 중구, 남구
- 세종시(행정중심 복합도시)
- 충북 청주시 (동지역, 오창/오송읍)
- 충남 천안시 동남구 (동지역), 천안시 서북구 (동지역), 논산시 (동지역), 공주시 (동지역)
- 전북 전주시 완산구, 전주시 덕진구
- 경북 포항시 남구 (동지역)
- 경남 창원시 성산구
1) 대출
- 2주택 이상 보유세대는 주택신규 구입을 위한 주택담보대출 금지(LTV 0%)
- 1주택 세대는 주택신규구입을 위한 주택담보대출 원칙적 금지 / 일시적 1세대 2주택의 경우는 허용
- 투기지역 / 투기과열지구 내 아파트 신규 구입 시 전세대출 보증 제한(시가 3억 초과)
- LTV : 9억 이하 50%, 9억 초과 30%
- DTI : 50%
- DSR : 40%
2) 청약
- 1순위 자격 요건 강화 : 청약 통장 가입 후 2년 경과 + 납입 횟수 24회 이상, 5년 내 당첨자가 세대에 속하지 않을 것, 세대주 일것, 2주택 소유 세대가 아닐 것(민영 청약)
- 1순위 청약일정 분리(해당지역, 기타) 민영 주택 일반공급 가점제 적용 확대
- 재당첨 제한 : 청약에 당첨이 되면 7년 동안 재당첨을 제한.
- 오피스텔 거주자 우선분양
3) 세제
- 다주택자 양도세 중과, 장기특별공제 배제 (분양권도 주택수에 포함)
(단, 22.05.10~23.05.09 이내 양도 시 중과대상에서 제외, 중과비율 2주택자 +20%, 3주택자 + 30%)
- 2주택이상 보유자 종부세 추가과세 (+0.6~2.8% 추가 과세)
- 2주택이상 보유자 보유세 세부담 상한 상향(2주택 이상 300%)
- 일시적 2주택자의 종전주택 양도 기간은 2년
4) 전매제한 및 정비사업
- 분양권 전매제한, 청약의 경우 공고를 확인해야 한다.
22.06.30에 국토교통부 홈페이지에 '지방 투기과열지구 해제 등 규제지역 조정' 관련 보도자료가 공개되었다.
상세 내용은 아래 링크에서 확인이 가능하다.
http://www.molit.go.kr/USR/NEWS/m_71/dtl.jsp?lcmspage=1&id=95086907
2022년 상반기 규제지역 재검토 심의 결과 발표
□ 대구 수성, 대전 동·중·서·유성, 경남 창원의창 등 6개 시군구 투기과열지구 해제□ 대구 7개, 경북 경산, 전남 여수·순천
www.molit.go.kr
가장 중요하다고 생각하는 결과 (어디가 해제되었는지?) 는 아래 캡쳐 내용을 참고하면 된다.



'부동산 > 부동산 공부' 카테고리의 다른 글
| 임대차 3법과 앞으로의 변화? (0) | 2022.07.07 |
|---|---|
| 상생 임대인이란? (0) | 2022.07.07 |
| 부동산 관련 대출 / LTV, DTI, DSR (0) | 2022.07.01 |
| 부동산 관련 세금 정리(2) - 종합부동산세, 양도소득세 (0) | 2022.06.23 |
| 부동산 관련 세금 정리(1) - 취득세, 재산세 (0) | 2022.06.22 |
댓글